About the Journal
AI in Clinical Medicine (AICM)
ISSN (online) 2819-7437. Frequency: continuous publishing
Editors-in-Chief
Hong Chang, MD, PhD, Professor
Cancer Clinical Research Unit (CCRU), Princess Margaret Cancer Centre, University Health Network, Toronto, Canada
Licun Wu, MD
Division of Thoracic Surgery, Toronto General Hospital, and Princess Margaret Cancer Centre, University Health Network, Toronto, Canada
Journal Scope:
AI in Clinical Medicine (AICM) is an open-access, peer-reviewed journal dedicated to advancing the application of artificial intelligence (AI) in all aspects of clinical practice, medical research, and healthcare delivery. The journal serves as a platform for clinicians, researchers, data scientists, and policymakers to explore the transformative potential of AI-driven technologies in improving patient outcomes, optimizing workflows, and enhancing medical decision-making.
Article Publishing Charge (APC): None
Submissions Invitation
We welcome original research, reviews, case studies, and perspectives covering, but not limited to, the following topics:
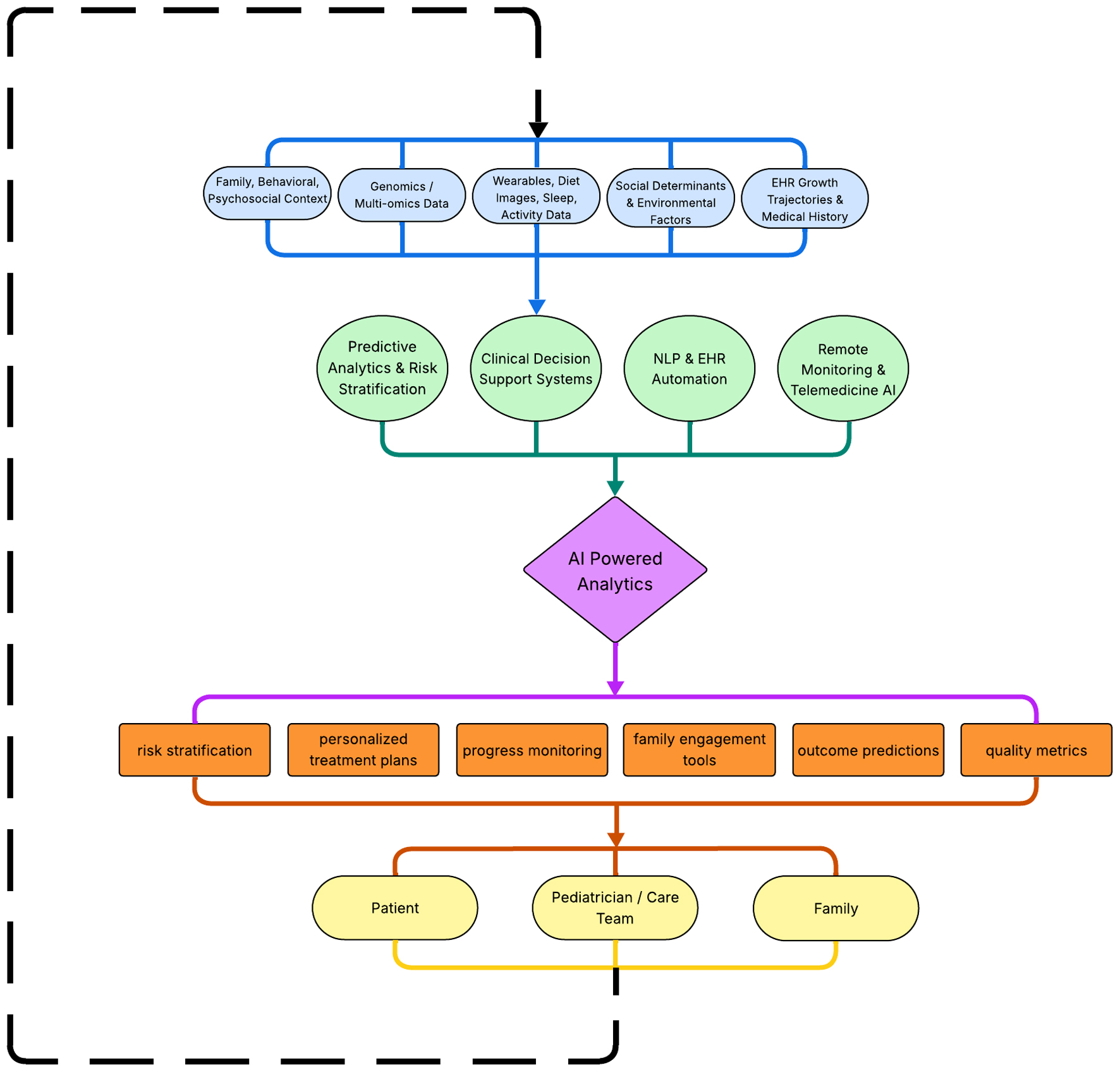
- AI in Diagnostics and Imaging: Machine learning, deep learning, and computer vision applications in radiology, pathology, dermatology, and other diagnostic specialties.
- Predictive Analytics and Personalized Medicine: AI-driven risk assessment, early disease detection, and precision treatment strategies.
- Clinical Decision Support Systems: AI-powered tools to assist physicians in diagnosis, treatment planning, and therapeutic interventions.
- Natural Language Processing (NLP) in Medicine: AI applications for medical documentation, electronic health records (EHRs), and clinical data extraction.
- Robotics and Automation in Healthcare: AI-enhanced robotic surgery, rehabilitation, and automated clinical procedures.
- AI in Drug Discovery and Development: Machine learning applications in pharmaceutical research, biomarker identification, and clinical trial optimization.
- Ethical, Regulatory, and Societal Implications: Bias in AI models, explainability, regulatory compliance, and patient safety concerns.
- Telemedicine and AI-powered Remote Monitoring: AI in virtual healthcare, wearable technology, and chronic disease management.
- Integration of AI into Healthcare Systems: Implementation challenges, interoperability, and the role of AI in hospital administration and patient care efficiency.







